Toucan Bird

Pten Endometrial Cancer

Https Www Europeanreview Org Wp Wp Content Uploads 20 26 Expressions And Significances Of Ttf 1 And Pten In Early Endometrial Cancer Pdf

Study Of Prognostic And Diagnostic Significance Of P53 And Pten Mutation In Proliferative Lesions Of Endometrium Journal Of Current Medical Research And Opinion
www.cmro.in

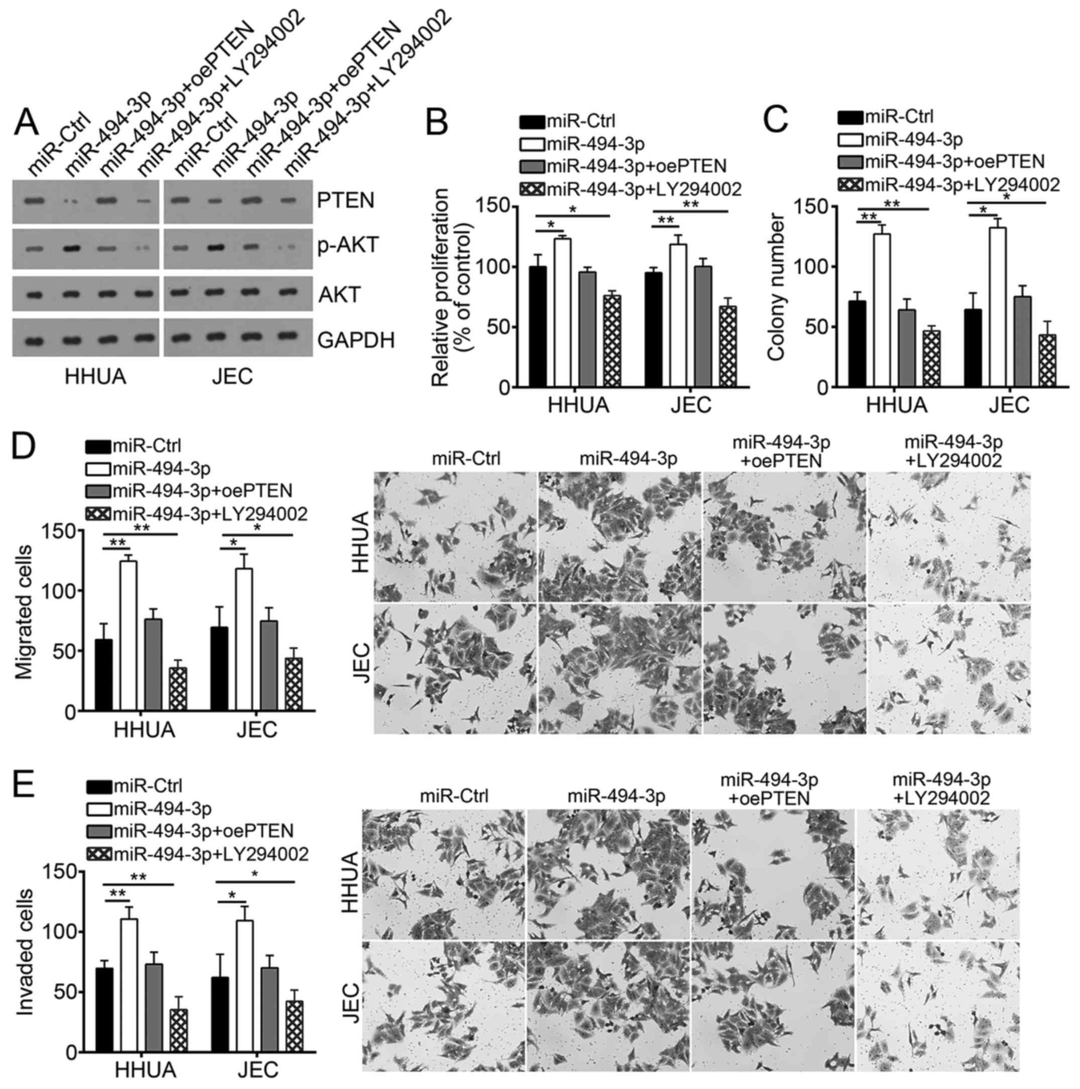
Mir 494 3p Promotes The Progression Of Endometrial Cancer By Regulating The Pten Pi3k Akt Pathway
www.spandidos-publications.com

Anti Tumor Activity Of Olaparib A Poly Adp Ribose Polymerase Parp Inhibitor In Cultured Endometrial Carcinoma Cells Bmc Cancer Full Text
bmccancer.biomedcentral.com

Endometrial Carcinogenesis And Molecular Signaling Pathways
www.scirp.org

Promoter Methylation And Loss Of Expression Of Pten Gene In Breast Cancer Patients From Saudi Population Scitechnol
www.scitechnol.com

Table v summarizes the distribution of the co expression of p53 and pten in endometrial carcinomas according to scores of immunopositive cells in correlation with clinicopathological characteristics.

Pten endometrial cancer. Endometrial cancer ec is the most common gynecological malignancy in developed countries. The uterus is the hollow pear shaped pelvic organ where fetal development occurs. However this approach fails to address the epigenetic mechanisms that contribute to functional pten loss.

Researchers have identified more than. Endometrial cancer is a type of cancer that begins in the uterus. Furthermore pten mutation also causes a variety of inherited predispositions to cancer.

We compared pten expression via immunohistochemistry ihc in endometrial biopsies diagnosed as eh in 138 cases who were diagnosed with eh and then endometrial carcinoma at least 1 year later median 6 years and 241 individually matched controls who were. Sanger sequencing has been considered to be the gold standard for detection of pten sequence abnormalities. Other symptoms include pain with urination pain during sexual intercourse or pelvic pain.

And reduced expression is found in many other tumor types such as lung and breast cancer. Endometrial cancer is sometimes called uterine cancer. However pten mutation and its prognostic value in ec remained debated.

Endometrial cancer is a cancer that arises from the endometrium the lining of the uterus or womb. The first sign is most often vaginal bleeding not associated with a menstrual period. Pten is a tumor suppressor that negatively regulates the pi3k akt signaling pathway which is implicated in the pathogenesis of endometrial carcinoma.

Meanwhile the distribution of pten mutation as well as its correlation with clinical characteristics and tumor immune infiltrating cells is still poorly understood. Inactivation of pten tumor suppressor gene is common in endometrial carcinoma and its precursor atypical endometrial hyperplasia eh. Researchers have identified more than 300 mutations in the pten gene that can cause cowden syndrome or a similar disorder called cowden like syndrome.

These conditions are characterized by the growth of multiple hamartomas and an increased risk of developing certain cancers particularly breast cancer thyroid cancer and cancer of the uterine lining endometrial cancer. Inheriting a mutated pten gene means you may be at greater risk for breast cancer thyroid cancer uterine cancer colon cancer prostate cancer and brain tumors. Endometrial carcinoma ec is a genetic disease normally accompanied by gene mutations or abnormal expression patterns.

1 while patients with early stage and low risk disease present an excellent prognosis with five year survival rates of over 95 women with advanced recurrent and metastatic ec have extremely poor outcomes owing to the low response rate to standard systemic chemotherapy. Notably there was a correlation between the scores of p53 and pten co expression and the age of the patients p0008 and histologic grade p0.

Fbxw7 Is A Driver Of Uterine Carcinosarcoma By Promoting Epithelial Mesenchymal Transition Pnas
www.pnas.org

Pathogenesis Of Endometrial Cancer Current Approaches To Endometrial Cancer
www.futuremedicine.com

Frontiers Genomic Comparison Of Endometrioid Endometrial Carcinoma And Its Precancerous Lesions In Chinese Patients By High Depth Next Generation Sequencing Oncology
www.frontiersin.org

Pten The Project Dna
projectdna.org

Hdac6 Modulated By Mir 206 Promotes Endometrial Cancer Progression Through The Pten Akt Mtor Pathway News Break
www.newsbreak.com

Joint Loss Of Pax2 And Pten Expression In Endometrial Precancers And Cancer Abstract Europe Pmc
europepmc.org

Diseases Mass General Cancer Center
targetedcancercare.massgeneral.org

Reactivation Of Pten Tumor Suppressor For Cancer Treatment Through Inhibition Of A Myc Wwp1 Inhibitory Pathway Science
science.sciencemag.org

Cancers Free Full Text Pten And Gynecological Cancers Html
www.mdpi.com

Expression Of P53 And Pten In Human Primary Endometrial Carcinomas Clinicopathological And Immunohistochemical Analysis And Study Of Their Concomitant Expression
www.spandidos-publications.com

Pten Cancer Biomarkers
www.cancer-biomarkers.com

Reduced Rad51 Foci Formation In Pten Mutated Endometrial Cancer Cells Download Scientific Diagram
www.researchgate.net

Pten Expression In Patients With Carcinoma Of The Cervix And Its Association With P53 Ki 67 And Cd31
www.scielo.br

Https Www Spandidos Publications Com Ijmm 6 1 47 Download

Pten Gene Genecards Pten Protein Pten Antibody
www.genecards.org

Cancers Free Full Text The Role Of Hyperglycemia In Endometrial Cancer Pathogenesis Html
www.mdpi.com

Progression Of Endometrial Cancer In Pten Fv D Females Requires A Download Scientific Diagram
www.researchgate.net

Elevation Of W 3 Polyunsaturated Fatty Acids Attenuates Pten Deficiency Induced Endometrial Cancer Development Through Regulation Of Cox 2 And Pge 2 Production Scientific Reports
www.nature.com

Figure 4 The Synergistic Effect Of Conditional Pten Loss And Oncogenic K Ras Mutation On Endometrial Cancer Development Occurs Via Decreased Progesterone Receptor Action
www.hindawi.com

Modeling Glands With Pten Deficient Cells And Microscopic Methods For Assessing Pten Loss Endometrial Cancer As A Model Sciencedirect
www.sciencedirect.com

Alteration Of Pten Expression In Endometrial Carcinoma Is Associated With Down Regulation Of Cyclin Dependent Kinase Inhibitor P27 An 2002 Histopathology Wiley Online Library
onlinelibrary.wiley.com

Loss Of Pten Expression Is An Independent Predictor Of Favourable Survival In Endometrial Carcinomas British Journal Of Cancer
www.nature.com

Kegg Pathway Hsa05213
www.genome.jp

Epigenetic Modifications And Carcinogenesis Of Human Endometrial Cancer
austinpublishinggroup.com

Pdf Pik3ca Gene Mutations In Endometrial Carcinoma Correlation With Pten And K Ras Alterations Nuria Llecha Academia Edu
www.academia.edu

Frontiers Genomic Comparison Of Endometrioid Endometrial Carcinoma And Its Precancerous Lesions In Chinese Patients By High Depth Next Generation Sequencing Oncology
www.frontiersin.org

Endometrial Adenocarcinoma Basicmedical Key
basicmedicalkey.com

Endometriosis And The Neoplastic Process In Reproduction Volume 127 Issue 3 2004
rep.bioscientifica.com

Inhibition Of Pi3k Akt Mtor Pathway Sensitizes Endometrial Cancer Cell Lines To Parp Inhibitors Bmc Cancer Full Text
bmccancer.biomedcentral.com

Biomarkers And Molecular Pathways In Endometrial Cancer Donal Brennan Queensland Centre For Gynaecological Cancer Ppt Download
slideplayer.com

Assessing The Prognostic Value Of Pax2 And Pten In Endometrial Carcinogenesis In Endocrine Related Cancer Volume 25 Issue 12 2018
erc.bioscientifica.com

Cancers Free Full Text Pten Tumor Suppressor The Dam Of Stemness In Cancer Html
www.mdpi.com

Awareness Advocacy Advancement Toward Pten Hamartoma Tumor Syndrome Foundation Facebook
www.facebook.com

Crosstalk Between Pkca And Pi3k Akt Signaling Is Tumor Suppressive In The Endometrium Sciencedirect
www.sciencedirect.com

Triple High Expression Of Phosphatase And Tensin Homolog Pten Estrogen Receptor Er And Progesterone Receptor Pr May Predict Favorable Prognosis For Patients With Type I Endometrial Carcinoma
www.jcancer.org

Steroid Hormone Intervenes In The Endometrial Tumorigenesis Of Pten Ablation Sciencecentral
www.e-sciencecentral.org

The Ptenp1 Pseudogene Unlike The Pten Gene Is Methylated In Normal Endometrium As Well As In Endometrial Hyperplasias And Carcinomas In Middle Aged And Elderly Females Kovalenko Acta Naturae
actanaturae.ru

Figure 1 From Gatekeeper For Endometrium The Pten Tumor Suppressor Gene Semantic Scholar
www.semanticscholar.org

Tumor Suppressive Signaling In The Uterus Pnas
www.x-mol.com

Cancers Free Full Text Pten And Gynecological Cancers Html
www.mdpi.com

An Inducible Knockout Mouse To Model The Cell Autonomous Role Of Pten In Initiating Endometrial Prostate And Thyroid Neoplasias Disease Models Mechanisms
dmm.biologists.org

There Was A Question In Aiims On Adenoma Ranjith A R Pathology Facebook
www.facebook.com

Pdf Conditional Loss Of Uterine Pten Unfailingly And Rapidly Induces Endometrial Cancer In Mice Semantic Scholar
www.semanticscholar.org

Management Of Advanced Endometrial Cancer And Inhibitors Of The Pi3k Akt Mtor Pathway Abdominal Key
abdominalkey.com

Loss Of Pten Expression Is An Independent Predictor Of Favourable Survival In Endometrial Carcinomas British Journal Of Cancer
www.nature.com

Development Of Endometrial Cancer In Mice With Pten Ablation And Download Scientific Diagram
www.researchgate.net

Figure 1 From Mig 6 Suppresses Endometrial Cancer Associated With Pten Deficiency And Erk Activation Semantic Scholar
www.semanticscholar.org

Pten
www.molecular-view.com

The Uterine Epithelial Loss Of Pten Is Inefficient To Induce Endometrial Cancer With Intact Stromal Pten
journals.plos.org

Endometrial Hyperplasia And Carcinoma
www.slideshare.net

Development Of Endometrial Cancer In Mig 6 D D Pten D D Mice A Download Scientific Diagram
www.researchgate.net

Endometrial Hyperplasia And Carcinoma
www.slideshare.net

Frontiers Autophagy Machinery As A Promising Therapeutic Target In Endometrial Cancer Oncology
www.frontiersin.org

The Uterine Epithelial Loss Of Pten Is Inefficient To Induce Endometrial Cancer With Intact Stromal Pten
journals.plos.org

Mutation Frequencies In Endometrial Cancer Patients Of Different Ethnicities And Tumor Grades An Analytical Study Althubiti Ma Saudi J Med Med Sci
www.sjmms.net

Inactivation Of Arid1a In The Endometrium Is Associated With Endometrioid Tumorigenesis Through Transcriptional Reprogramming Nature Communications
www.nature.com

Fbxw7 Is A Driver Of Uterine Carcinosarcoma By Promoting Epithelial Mesenchymal Transition Pnas
www.pnas.org

Lncrna Gas5 Induces Pten Expression Through Inhibiting Mir 103 In Endometrial Cancer Cells Journal Of Biomedical Science Full Text
jbiomedsci.biomedcentral.com

Cancers Free Full Text Pten And Gynecological Cancers Html
www.mdpi.com

Cancer Associated Pten Mutants Act In A Dominant Negative Manner To Suppress Pten Protein Function Cell
www.cell.com

Progesterone Receptor Isoforms A And B New Insights Into The Mechanism Of Progesterone Resistance For The Treatment Of Endometrial Carcinoma Ecancer
ecancer.org

Representative Photomicrographs Of Different Patterns Of Download Scientific Diagram
www.researchgate.net

Ovarian Insufficiency And Ctnnb1 Mutations Drive Malignant Transformation Of Endometrial Hyperplasia With Altered Pten Pi3k Activities Pnas
www.pnas.org

Pdf Phosphatase And Tensin Homolog Pten Pseudogene Expression In Endometrial Cancer A Conserved Regulatory Mechanism Important In Tumorigenesis D Mutch And P Thaker Academia Edu
www.academia.edu

Endometrial Adenocarcinoma Clinical Gate
clinicalgate.com

Endometrial Carcinoma Updates Dr Marco Matos Gold Coast Cancer Care Gold Coast University Hospital And Pacific Private Oncology Group Ppt Download
slideplayer.com

Mig 6 Suppresses Endometrial Cancer Associated With Pten Deficiency And Erk Activation Cancer Research
cancerres.aacrjournals.org

Uterine Endometrial Cancer Cancer Therapy Advisor
www.cancertherapyadvisor.com

The Uterine Epithelial Loss Of Pten Is Inefficient To Induce Endometrial Cancer With Intact Stromal Pten
journals.plos.org

Oncogenic Y68 Frame Shift Mutation Of Pten Represents A Mechanism Of Docetaxel Resistance In Endometrial Cancer Cell Lines Scientific Reports
www.x-mol.com

Hdac6 Modulated By Mir 206 Promotes Endometrial Cancer Progression Through The Pten Akt Mtor Pathway Scientific Reports
www.nature.com

Early Diagnosis And Prevention Of Endometrial Cancer Castrillon Lab Ut Southwestern Dallas Texas
www.utsouthwestern.edu

Pten Gene Genecards Pten Protein Pten Antibody
www.genecards.org

Pten Expression In Patients With Carcinoma Of The Cervix And Its Association With P53 Ki 67 And Cd31
www.scielo.br

An Inducible Knockout Mouse To Model The Cell Autonomous Role Of Pten In Initiating Endometrial Prostate And Thyroid Neoplasias Disease Models Mechanisms
dmm.biologists.org

Expression Of P53 And Pten In Human Primary Endometrial Carcinomas Clinicopathological And Immunohistochemical Analysis And Study Of Their Concomitant Expression
www.spandidos-publications.com

Plos One Prognostic Significance Of Mir 205 In Endometrial Cancer
journals.plos.org

Correlation Between Loss Of Pten Expression And Akt Phosphorylation In Endometrial Carcinoma Clinical Cancer Research
clincancerres.aacrjournals.org

A Genetic Mouse Model Of Invasive Endometrial Cancer Driven By Concurrent Loss Of Pten And Lkb1 Is Highly Responsive To Mtor Inhibition Cancer Research
cancerres.aacrjournals.org

Endometrial Cancer Pathwayrat Genome Database
rgd.mcw.edu

Preliminary Study On The Occurrence Of Pten And Pik3ca Gene Mutations In Endometrial Cancer Among Malaysian Women Journal Of Health And Translational Medicine
jummec.um.edu.my

Emerging Therapeutic Biomarkers In Endometrial Cancer
www.hindawi.com

Immunohistochemical Phospho Tensin Tumor Suppressor Gene Staining Patterns In Endometrial Hyperplasias A 2 Year Study Rao Ac Arya G Padma Pj Indian J Pathol Microbiol
www.ijpmonline.org

Pten Deficiency In Endometrioid Endometrial Adenocarcinomas Predicts Sensitivity To Parp Inhibitors Science Translational Medicine
stm.sciencemag.org

Molecular Pathogenesis Of Endometrial Carcinoma Oncohema Key
oncohemakey.com

Joint Loss Of Pax2 And Pten Expression In Endometrial Precancers And Cancer Cancer Research
cancerres.aacrjournals.org

Triple High Expression Of Phosphatase And Tensin Homolog Pten Estrogen Receptor Er And Progesterone Receptor Pr May Predict Favorable Prognosis For Patients With Type I Endometrial Carcinoma
www.jcancer.org

Pten Protein Expression In Endometrial Cancer Patients A Scatter Download Scientific Diagram
www.researchgate.net

Altered Pten Expression As A Diagnostic Marker For The Earliest Endometrial Precancers
diethylstilbestrol.co.uk

Glucose Regulated Protein 94 Deficiency Induces Squamous Cell Metaplasia And Suppresses Pten Null Driven Endometrial Epithelial Tumor Development Abstract Europe Pmc
europepmc.org

Optimal Protocol For Pten Immunostaining Role Of Analytical And Preanalytical Variables In Pten Staining In Normal And Neoplastic Endometrial Breast And Prostatic Tissues Sciencedirect
www.sciencedirect.com

A Genetic Mouse Model Of Invasive Endometrial Cancer Driven By Concurrent Loss Of Pten And Lkb1 Is Highly Responsive To Mtor Inhibition Cancer Research
cancerres.aacrjournals.org

Figure 4 Lncrna Gas5 Induces Pten Expression Through Inhibiting Mir 103 In Endometrial Cancer Cells Springerlink
link.springer.com

Pten And Dicer1 Loss Causes Poorly Differentiated Endometrial Adenocarcinoma In Mice Biorxiv
www.biorxiv.org

close